首 页 > 产品动态 >> 功能预告 >> 品牌落地将是传统婚介转型的方向--OElove加盟版

品牌落地将是传统婚介转型的方向--OElove加盟版

品牌落地将是传统婚介转型的方向--OElove加盟版
  “互联网+”不仅仅是一个概念,以O2O为代表的“互联网+服务”模式更从衣食住行等方方面面,改变着我们的生活方式。如今,你可以在出门之前就预订好专车,想吃私房菜的时候可以叫大厨来家里做,家务、洗车等力气活,更可以轻松预订上门服务。这就是“互联网+”时代的新生活。
   然后婚介互联网+的融合是比较滞后的,OELove团队去年在推互联网+婚恋的时候调查了解到有很多传统的婚介机构一直都在寻求转型,但婚恋中介是一个很比较特殊的行业,通过人与人之间的信息不对称而提供信息的资源服务,而互联网又是一个崇尚信息开放,婚恋又有太多的地域与人的多元因素,所以婚介并没有找到合适的转型模式,之所以很多传统的婚介大咖依然很艰难的选择是否要走出这一步去改变自己。
   是由于跟互联网的结合,使得传统出租车行业有了新的服务模式,在一定程度上缓解了屡遭诟病的“打车难”等困境;同时还迸发出新的“火花”,衍生出“专车”、“快车”、“顺风车”等差异化、更高效的服务模式。
   传统的婚介机构能否迈出这步突破,最终取决于管理者的意识及互联网团队的支持。
   许多机构的服务客户群原来以60、70后为主的慢慢转为80、90后为主力军,而这些人力军基本上互联网的意识非常强,社交途径也相对更多样化,他们需要的不再是传统的婚介模式,所以婚介机构被倒逼转型,但是很多婚介机构还找不到一个可行的转型方案而苦恼;
  传统婚介服务的“入网”确实来的晚了些,信息不对称、企业良莠不齐、行业转象、诚信堪忧等因素导行业自身的问题较为突出,轻易转型会增加企业成本不说,且并不一定能达到预期效果。

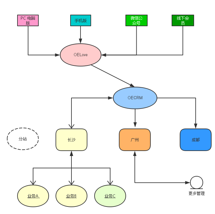
  为满足更多机构及用户的运营需要,解决婚介行业转型的问题,公司通过深入调研后,决定为广大传统品牌婚介企业推出OElove婚介加盟订制版,可以做到一方面要实现多城市代理加盟的模式,另一方面要深化线下红娘团队的管理,线上线下结合,让更多的婚恋机构如虎添翼,实现品牌快速落地及复制。

   OELove通过CRM实现加盟版可以在CRM红娘后台无限配置城市代理账号用作招商加盟,独立配置代理商操作权限,并且每一个分站账号可以独立管理本城市的数据,管理上可彼此数据互不影响,除此之外,还可以单独为代理商绑定独立域名,设计独立的门面风格。 

                               奥壹技术

                              2016.08.23

软著登字第0561018号 登记号:2012SR091833 2013SR055256

公司地址:广州市天河区天河软件园(高塘新区)天慧路3号互联网产业园C601-602

Copyright ©2012- 2020 粤ICP备13007660号 Powered by OElove
广州众米信息科技有限公司版权所有
OElove交友系统产品官方网站

业务咨询热线

189 2272 1515

安装使用咨询热线

189 2272 1515

周一至周六8:30-22:00
(法定节假日请联系专属技术客服)

扫描上方二维码
获取官方最新动态
OElove Ver11.8.2【新版本】已正式发布,联系客服提交申请试用
立即咨询
申请试用

客服热线

客户联系电话

189 2272 1515

周一至周六8:30-22:00

技术顾问

OE-阿坤

OE-阿灿

OE-柳洋

返回顶部